Run a simulation with Simba Python Library
This example launches a simulation of the Flyback circuit and plots the output voltage.
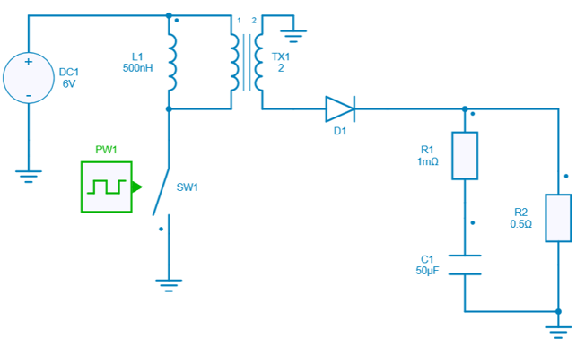
The circuit model is directly loaded from the collection of design examples.

The main steps of this script example are the following:
- Load Python Libraries: aesim.simba and matplotlib
- Load the design from the collection of design examples
- Run a transient simulation
- Get the output voltage
- Plot the output voltage depending on time
